Economic planning can make a difference

Alice's Loan Payment:

Alice has a loan of $100K dollars at 5% interest rate to pay off. She wants to pay $500 per month for the first 3 years and then increase her payment to $550 per month. How long will it take to pay off the loan? Use Standard Simulation Conditions.

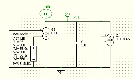
The circuit below is used to simulate Alice's debt. The capacitor voltage is set to 100 at the start of the simulation to model the starting loan debt. This is done by using the initial condition (I.C.) component attached at the top of capacitor C1. The Voltage Controlled Current Source (VCCS) named G1 is used to model the loan interest rate of 5%. The VCCS named G2 models Alice's payments. G1 adds charge to the capacitor while G2 removes charge from the capacitor. When the voltage on the capacitor reaches zero, the loan is paid off. The "PWLmodel" device at the G2 positive control terminal is used to vary Alice's payment amount from $500/mo to $550/mo. Note that the gain term of G2 is set to 0.001. This allows the PWL voltage terms to be entered directly in the dollar amount rather than dividing the dollar amounts by one thousand. Recall that one volt is used to represent one thousand dollars in the simulation. The TPv1 component attached at the top terminal of the capacitor is a probe point used to tell the simulator to graph this terminal voltage.


After the above schematic is entered, a SPICE description format is automatically generated and simulated. This particular simulation took about two seconds of computer time. The simulation result is shown below.



Back